|
OOFEM
2.4
OOFEM.org - Object Oriented Finite Element Solver
|
Represents VTK (Visualization Toolkit) export module. More...
#include <vtkxmlexportmodule.h>
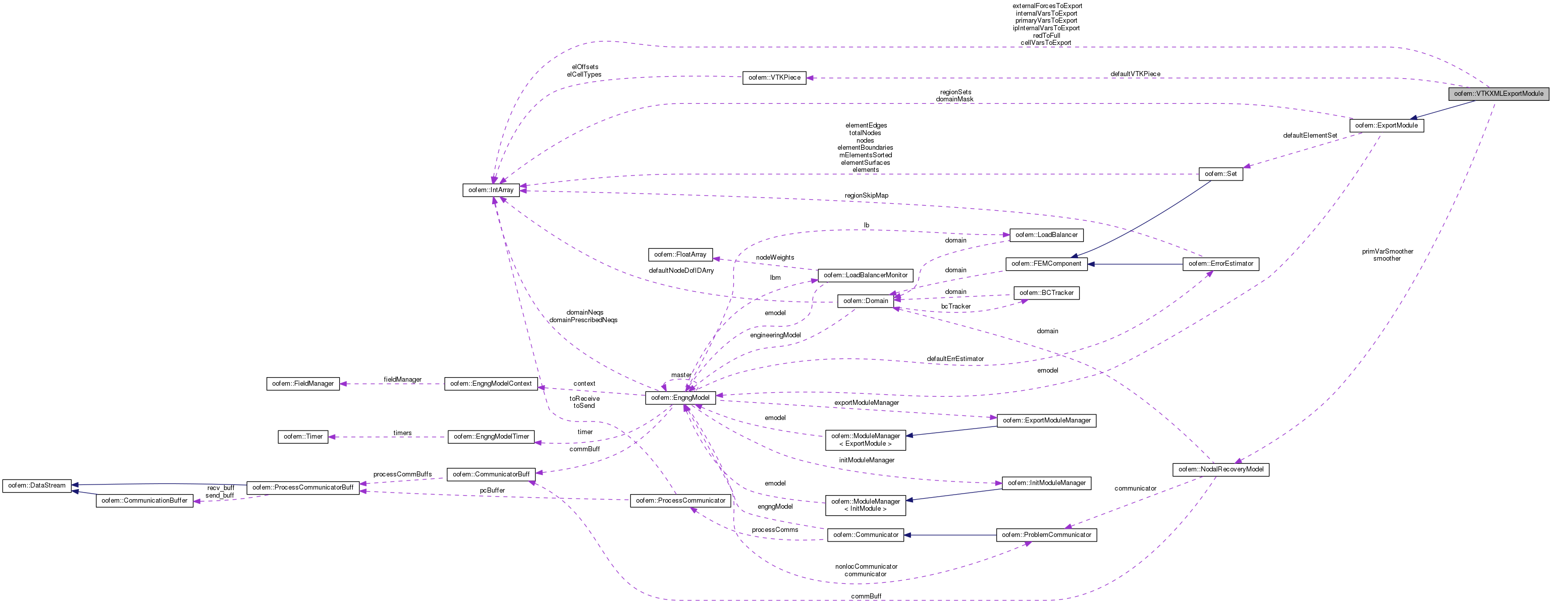
Inheritance diagram for oofem::VTKXMLExportModule:
Collaboration diagram for oofem::VTKXMLExportModule:Public Member Functions | |
| VTKXMLExportModule (int n, EngngModel *e) | |
| Constructor. Creates empty Output Manager. By default all components are selected. More... | |
| virtual | ~VTKXMLExportModule () |
| Destructor. More... | |
| virtual IRResultType | initializeFrom (InputRecord *ir) |
| Initializes receiver according to object description stored in input record. More... | |
| virtual void | doOutput (TimeStep *tStep, bool forcedOutput=false) |
| Writes the output. More... | |
| virtual void | initialize () |
| virtual void | terminate () |
| Terminates the receiver. More... | |
| virtual const char * | giveClassName () const |
| Returns class name of the receiver. More... | |
| void | exportPointDataHeader (FILE *fileStream, TimeStep *tStep) |
| Prints point data header. More... | |
| void | giveDataHeaders (std::string &pointHeader, std::string &cellHeader) |
| NodalRecoveryModel * | giveSmoother () |
| Returns the internal smoother. More... | |
| NodalRecoveryModel * | givePrimVarSmoother () |
| Returns the smoother for primary variables (nodal averaging). More... | |
Public Member Functions inherited from oofem::ExportModule | |
| ExportModule (int n, EngngModel *e) | |
| Constructor. Creates empty Output Manager with number n. More... | |
| virtual | ~ExportModule () |
| Destructor. More... | |
| void | doForcedOutput (TimeStep *tStep) |
| Writes the output. More... | |
| bool | testSubStepOutput () |
| Initializes receiver. More... | |
| virtual void | initializeElementSet () |
| Fill regionSets with all elements if regionSets is initially empty. More... | |
Static Public Member Functions | |
| static void | computeIPAverage (FloatArray &answer, IntegrationRule *iRule, Element *elem, InternalStateType isType, TimeStep *tStep) |
| Computes a cell average of an InternalStateType varible based on the weights in the integrationpoints (=> volume/area/length average) More... | |
Public Attributes | |
| FILE * | fileStream |
| VTKPiece | defaultVTKPiece |
| std::vector< VTKPiece > | defaultVTKPieces |
Protected Member Functions | |
| std::string | giveOutputFileName (TimeStep *tStep) |
| Returns the filename for the given time step. More... | |
| FILE * | giveOutputStream (TimeStep *tStep) |
| Returns the output stream for given solution step. More... | |
| int | giveCellType (Element *element) |
| Returns corresponding element cell_type. More... | |
| int | giveNumberOfNodesPerCell (int cellType) |
| Returns number of nodes corresponding to cell type. More... | |
| void | giveElementCell (IntArray &answer, Element *elem) |
| Returns the element cell geometry. More... | |
| void | exportIntVars (VTKPiece &piece, IntArray &mapG2L, IntArray &mapL2G, int ireg, TimeStep *tStep) |
| Export internal variables by smoothing. More... | |
| void | exportPrimaryVars (VTKPiece &piece, IntArray &mapG2L, IntArray &mapL2G, int region, TimeStep *tStep) |
| Export primary variables. More... | |
| void | exportExternalForces (VTKPiece &piece, IntArray &mapG2L, IntArray &mapL2G, int region, TimeStep *tStep) |
| Export external forces. More... | |
| void | getNodalVariableFromPrimaryField (FloatArray &answer, DofManager *dman, TimeStep *tStep, UnknownType type, int ireg) |
| virtual void | setupVTKPiece (VTKPiece &vtkPiece, TimeStep *tStep, int region) |
| void | writeIntVars (VTKPiece &vtkPiece) |
| void | writeXFEMVars (VTKPiece &vtkPiece) |
| void | writePrimaryVars (VTKPiece &vtkPiece) |
| void | writeCellVars (VTKPiece &vtkPiece) |
| void | writeExternalForces (VTKPiece &vtkPiece) |
| bool | writeVTKPiece (VTKPiece &vtkPiece, TimeStep *tStep) |
| void | exportXFEMVarAs (XFEMStateType xfemstype, IntArray &mapG2L, IntArray &mapL2G, int regionDofMans, int ireg, TimeStep *tStep, EnrichmentItem *ei) |
| void | getNodalVariableFromIS (FloatArray &answer, Node *node, TimeStep *tStep, InternalStateType type, int ireg) |
| void | getNodalVariableFromXFEMST (FloatArray &answer, Node *node, TimeStep *tStep, XFEMStateType xfemstype, int ireg, EnrichmentItem *ei) |
| void | exportCellVars (VTKPiece &piece, const IntArray &elems, TimeStep *tStep) |
| void | getCellVariableFromIS (FloatArray &answer, Element *el, InternalStateType type, TimeStep *tStep) |
| void | exportIntVarsInGpAs (IntArray valIDs, TimeStep *tStep) |
| Exports given internal variables directly in integration points (raw data, no smoothing) More... | |
| virtual int | initRegionNodeNumbering (IntArray &mapG2L, IntArray &mapL2G, int ®ionDofMans, int &totalcells, Domain *domain, TimeStep *tStep, int reg) |
| Assembles the region node map. More... | |
| void | writeVTKCollection () |
| Writes a VTK collection file where time step data is stored. More... | |
| void | writeGPVTKCollection () |
| Writes a VTK collection file for Gauss points. More... | |
| void | writeVTKPointData (FloatArray &valueArray) |
| void | writeVTKCellData (FloatArray &valueArray) |
| bool | isElementComposite (Element *elem) |
| void | exportCompositeElement (VTKPiece &vtkPiece, Element *el, TimeStep *tStep) |
| Returns true if element geometry type is composite (not a single cell). More... | |
| void | exportCompositeElement (std::vector< VTKPiece > &vtkPieces, Element *el, TimeStep *tStep) |
Protected Member Functions inherited from oofem::ExportModule | |
| int | giveNumberOfRegions () |
| Returns number of regions (aka regionSets) More... | |
| Set * | giveRegionSet (int i) |
| Returns element set. More... | |
| std::string | giveOutputBaseFileName (TimeStep *tStep) |
| Gives the appropriate name (minus specific file extension). More... | |
| bool | testTimeStepOutput (TimeStep *tStep) |
| Tests if given time step output is required. More... | |
| bool | testDomainOutput (int n) |
| Test if domain output is required. More... | |
| std::string | errorInfo (const char *func) const |
| Returns string for prepending output (used by error reporting macros). More... | |
Static Protected Member Functions | |
| static void | makeFullTensorForm (FloatArray &answer, const FloatArray &reducedForm, InternalStateValueType vtype) |
| Gives the full form of given symmetrically stored tensors, missing components are filled with zeros. More... | |
Protected Attributes | |
| IntArray | internalVarsToExport |
| List of InternalStateType values, identifying the selected vars for export. More... | |
| IntArray | primaryVarsToExport |
| List of primary unknowns to export. More... | |
| IntArray | externalForcesToExport |
| List of primary unknowns to export. More... | |
| IntArray | cellVarsToExport |
| List of cell data to export. More... | |
| IntArray | ipInternalVarsToExport |
| List of internal variables to export directly in Integration Points (no smoothing to nodes) More... | |
| NodalRecoveryModel::NodalRecoveryModelType | stype |
| Smoother type. More... | |
| NodalRecoveryModel * | smoother |
| Smoother. More... | |
| NodalRecoveryModel * | primVarSmoother |
| Smoother for primary variables. More... | |
| bool | particleExportFlag |
| particle export flag More... | |
| std::list< std::string > | pvdBuffer |
| Buffer for earlier time steps exported to *.pvd file. More... | |
| std::list< std::string > | gpPvdBuffer |
| Buffer for earlier time steps with gauss points exported to *.gp.pvd file. More... | |
Protected Attributes inherited from oofem::ExportModule | |
| int | number |
| Component number. More... | |
| EngngModel * | emodel |
| Problem pointer. More... | |
| bool | tstep_all_out_flag |
| Indicates all steps selection. More... | |
| int | tstep_step_out |
| User timeStep Output step. Indicates every tstep_step_out-th step selected. More... | |
| std::list< Range > | tsteps_out |
| List of user selected step numbers. More... | |
| bool | tstep_substeps_out_flag |
| Flag turning output in solution step substeps/itarations. More... | |
| bool | domain_all_flag |
| Indicates all domains. More... | |
| IntArray | domainMask |
| Domain selection mask. More... | |
| IntArray | regionSets |
| regions represented by sets More... | |
| double | timeScale |
| Scaling time in output, e.g. conversion from seconds to hours. More... | |
| Set | defaultElementSet |
| Default region set. More... | |
Static Protected Attributes | |
| static IntArray | redToFull |
| Map from Voigt to full tensor. More... | |
Represents VTK (Visualization Toolkit) export module.
It uses VTK (.vtu) file format, Unstructured grid dataset. The export of data is done on Region By Region basis, possibly taking care about possible nonsmooth character of some internal variables at region boundaries. Each region is usually exported as a single piece. When region contains composite cells, these are assumed to be exported in individual subsequent pieces after the default one for the particular region.
Definition at line 144 of file vtkxmlexportmodule.h.
| oofem::VTKXMLExportModule::VTKXMLExportModule | ( | int | n, |
| EngngModel * | e | ||
| ) |
Constructor. Creates empty Output Manager. By default all components are selected.
Definition at line 81 of file vtkxmlexportmodule.C.
References primVarSmoother, and smoother.
|
virtual |
Destructor.
Definition at line 88 of file vtkxmlexportmodule.C.
References primVarSmoother, and smoother.
|
static |
Computes a cell average of an InternalStateType varible based on the weights in the integrationpoints (=> volume/area/length average)
Definition at line 1895 of file vtkxmlexportmodule.C.
References oofem::FloatArray::add(), oofem::FloatArray::clear(), oofem::Element::giveIPValue(), and oofem::FloatArray::times().
Referenced by getCellVariableFromIS(), oofem::QTrPlaneStress2dXFEM::giveCompositeExportData(), oofem::PlaneStress2dXfem::giveCompositeExportData(), oofem::TrPlaneStress2dXFEM::giveCompositeExportData(), oofem::Shell7BaseXFEM::giveCZExportData(), oofem::Shell7BaseXFEM::giveShellExportData(), oofem::Shell7Base::giveShellExportData(), and oofem::XfemStructuralElementInterface::giveSubtriangulationCompositeExportData().
|
virtual |
Writes the output.
Abstract service.
| tStep | Time step. |
| forcedOutput | If true, no testTimeStepOutput should be done. |
Implements oofem::ExportModule.
Definition at line 338 of file vtkxmlexportmodule.C.
References oofem::IntArray::at(), oofem::FloatArray::at(), defaultVTKPiece, defaultVTKPieces, oofem::Element_local, oofem::ExportModule::emodel, exportCompositeElement(), exportIntVarsInGpAs(), fileStream, oofem::DofManager::giveCoordinates(), oofem::EngngModel::giveDomain(), oofem::Domain::giveElement(), oofem::Set::giveElementList(), oofem::Domain::giveNode(), oofem::TimeStep::giveNumber(), oofem::Domain::giveNumberOfDofManagers(), oofem::EngngModel::giveNumberOfProcesses(), oofem::ExportModule::giveNumberOfRegions(), oofem::ExportModule::giveOutputBaseFileName(), oofem::EngngModel::giveOutputBaseFileName(), giveOutputFileName(), giveOutputStream(), oofem::Element::giveParallelMode(), oofem::EngngModel::giveRank(), oofem::ExportModule::giveRegionSet(), oofem::IntArray::giveSize(), oofem::FloatArray::giveSize(), giveSmoother(), oofem::TimeStep::giveSubStepNumber(), oofem::TimeStep::giveTargetTime(), gpPvdBuffer, ipInternalVarsToExport, oofem::PFEMParticle::isActive(), isElementComposite(), oofem::IntArray::isEmpty(), oofem::EngngModel::isParallel(), oofem::ExportModule::number, particleExportFlag, pvdBuffer, setupVTKPiece(), oofem::ExportModule::testTimeStepOutput(), oofem::ExportModule::timeScale, oofem::ExportModule::tstep_substeps_out_flag, writeGPVTKCollection(), writeVTKCollection(), and writeVTKPiece().
|
protected |
Definition at line 1751 of file vtkxmlexportmodule.C.
References oofem::IntArray::at(), cellVarsToExport, oofem::Element_local, oofem::ExportModule::emodel, getCellVariableFromIS(), oofem::EngngModel::giveDomain(), oofem::Domain::giveElement(), oofem::Element::giveParallelMode(), oofem::IntArray::giveSize(), oofem::VTKPiece::setCellVar(), and oofem::VTKPiece::setNumberOfCellVarsToExport().
Referenced by oofem::QuasicontinuumVTKXMLExportModule::setupVTKPiece(), and setupVTKPiece().
|
protected |
Returns true if element geometry type is composite (not a single cell).
Definition at line 1980 of file vtkxmlexportmodule.C.
References cellVarsToExport, oofem::VTKXMLExportModuleElementInterface::giveCompositeExportData(), oofem::FEMComponent::giveInterface(), internalVarsToExport, primaryVarsToExport, and oofem::VTKXMLExportModuleElementInterfaceType.
Referenced by doOutput().
|
protected |
Export external forces.
Definition at line 1647 of file vtkxmlexportmodule.C.
References oofem::EngngModel::assembleVector(), oofem::IntArray::at(), oofem::FloatArray::at(), oofem::NodalRecoveryModel::clear(), oofem::ExportModule::emodel, externalForcesToExport, oofem::DofManager::giveDofWithID(), oofem::EngngModel::giveDomain(), oofem::Dof::giveEquationNumber(), oofem::Domain::giveNode(), oofem::EngngModel::giveNumberOfDomainEquations(), givePrimVarSmoother(), oofem::IntArray::giveSize(), OOFEM_WARNING, oofem::VTKPiece::setLoadInNode(), and oofem::VTKPiece::setNumberOfLoadsToExport().
Referenced by oofem::QuasicontinuumVTKXMLExportModule::setupVTKPiece(), and setupVTKPiece().
|
protected |
Export internal variables by smoothing.
Definition at line 1019 of file vtkxmlexportmodule.C.
References oofem::IntArray::at(), oofem::NodalRecoveryModel::clear(), oofem::ExportModule::emodel, getNodalVariableFromIS(), getNodalVariableFromXFEMST(), oofem::EngngModel::giveDomain(), oofem::XfemManager::giveEnrichmentItem(), oofem::Domain::giveNode(), oofem::XfemManager::giveNumberOfEnrichmentItems(), oofem::IntArray::giveSize(), giveSmoother(), oofem::Domain::giveXfemManager(), oofem::Domain::hasXfemManager(), internalVarsToExport, oofem::VTKPiece::setInternalVarInNode(), oofem::VTKPiece::setInternalXFEMVarInNode(), oofem::VTKPiece::setNumberOfInternalVarsToExport(), oofem::VTKPiece::setNumberOfInternalXFEMVarsToExport(), and oofem::XfemManager::vtkExportFields.
Referenced by oofem::QuasicontinuumVTKXMLExportModule::setupVTKPiece(), and setupVTKPiece().
Exports given internal variables directly in integration points (raw data, no smoothing)
| valIDs | the UnknownType values identifying the internal variables to export |
| tStep | solution step |
Definition at line 2046 of file vtkxmlexportmodule.C.
References oofem::__InternalStateTypeToString(), oofem::IntArray::at(), oofem::Element::computeGlobalCoordinates(), oofem::ExportModule::emodel, gc, oofem::Element::giveDefaultIntegrationRulePtr(), oofem::EngngModel::giveDomain(), oofem::Domain::giveElement(), oofem::Set::giveElementList(), oofem::giveInternalStateValueType(), oofem::Element::giveIPValue(), oofem::ExportModule::giveNumberOfRegions(), oofem::ExportModule::giveOutputBaseFileName(), oofem::ExportModule::giveRegionSet(), oofem::IntArray::giveSize(), oofem::ISVT_SCALAR, oofem::ISVT_TENSOR_G, oofem::ISVT_TENSOR_S3, oofem::ISVT_TENSOR_S3E, oofem::ISVT_VECTOR, makeFullTensorForm(), OOFEM_ERROR, OOFEM_WARNING, and oofem::FloatArray::resizeWithValues().
Referenced by doOutput().
| void oofem::VTKXMLExportModule::exportPointDataHeader | ( | FILE * | fileStream, |
| TimeStep * | tStep | ||
| ) |
Prints point data header.
|
protected |
Export primary variables.
Definition at line 1437 of file vtkxmlexportmodule.C.
References oofem::IntArray::at(), oofem::NodalRecoveryModel::clear(), oofem::ExportModule::emodel, getNodalVariableFromPrimaryField(), oofem::EngngModel::giveDomain(), oofem::Domain::giveNode(), givePrimVarSmoother(), oofem::IntArray::giveSize(), primaryVarsToExport, oofem::VTKPiece::setNumberOfPrimaryVarsToExport(), and oofem::VTKPiece::setPrimaryVarInNode().
Referenced by oofem::QuasicontinuumVTKXMLExportModule::setupVTKPiece(), and setupVTKPiece().
|
protected |
|
protected |
Definition at line 1774 of file vtkxmlexportmodule.C.
References oofem::FloatArray::at(), oofem::FloatArray::beColumnOf(), oofem::FloatMatrix::beUnitMatrix(), computeIPAverage(), oofem::Element::giveCrossSection(), oofem::Element::giveDefaultIntegrationRulePtr(), oofem::giveInternalStateTypeSize(), oofem::giveInternalStateValueType(), oofem::Element::giveLocalCoordinateSystem(), oofem::Element::giveMaterial(), oofem::FEMComponent::giveNumber(), oofem::Element::giveNumberOfInternalDofManagers(), oofem::FloatArray::giveSize(), oofem::ISVT_TENSOR_G, oofem::ISVT_TENSOR_S3, oofem::ISVT_TENSOR_S3E, oofem::ISVT_VECTOR, makeFullTensorForm(), oofem::FloatArray::resize(), oofem::FloatMatrix::resize(), and oofem::FloatArray::resizeWithValues().
Referenced by exportCellVars().
|
protected |
Definition at line 1061 of file vtkxmlexportmodule.C.
References oofem::FloatArray::at(), oofem::ExportModule::emodel, oofem::Node::giveCoordinate(), oofem::giveInternalStateTypeSize(), oofem::giveInternalStateValueType(), oofem::EngngModel::giveMaterialInterface(), oofem::MaterialInterface::giveNodalScalarRepresentation(), oofem::NodalRecoveryModel::giveNodalVector(), oofem::FEMComponent::giveNumber(), oofem::ExportModule::giveRegionSet(), oofem::IntArray::giveSize(), oofem::FloatArray::giveSize(), giveSmoother(), oofem::Node::giveUpdatedCoordinate(), oofem::ISVT_SCALAR, oofem::ISVT_TENSOR_G, oofem::ISVT_TENSOR_S3, oofem::ISVT_TENSOR_S3E, oofem::ISVT_VECTOR, makeFullTensorForm(), OOFEM_ERROR, oofem::NodalRecoveryModel::recoverValues(), oofem::FloatArray::resize(), oofem::FloatArray::resizeWithValues(), and smoother.
Referenced by exportIntVars().
|
protected |
Definition at line 1458 of file vtkxmlexportmodule.C.
References oofem::__UnknownTypeToString(), oofem::IntArray::at(), oofem::FloatArray::at(), oofem::IntArray::clear(), oofem::IntArray::followedBy(), oofem::DofManager::giveDofWithID(), oofem::giveInternalStateValueType(), oofem::Node::giveLocalCoordinateTriplet(), oofem::NodalRecoveryModel::giveNodalVector(), oofem::FEMComponent::giveNumber(), givePrimVarSmoother(), oofem::ExportModule::giveRegionSet(), oofem::IntArray::giveSize(), oofem::FloatArray::giveSize(), oofem::Dof::giveUnknown(), oofem::DofManager::hasDofID(), oofem::Node::hasLocalCS(), oofem::ISVT_VECTOR, OOFEM_ERROR, OOFEM_WARNING, oofem::NodalRecoveryModel::recoverValues(), oofem::FloatArray::resize(), oofem::FloatArray::rotatedWith(), and oofem::FloatArray::zero().
Referenced by exportPrimaryVars().
|
protected |
Definition at line 1124 of file vtkxmlexportmodule.C.
References oofem::FloatArray::at(), oofem::ExportModule::emodel, oofem::EnrichmentItem::evalLevelSetNormalInNode(), oofem::EnrichmentItem::evalLevelSetTangInNode(), oofem::EnrichmentItem::evalNodeEnrMarkerInNode(), oofem::Node::giveCoordinates(), oofem::EngngModel::giveDomain(), oofem::giveInternalStateTypeSize(), oofem::FEMComponent::giveNumber(), oofem::FloatArray::giveSize(), oofem::Domain::giveXfemManager(), oofem::XfemManager::giveXFEMStateValueType(), oofem::ISVT_SCALAR, oofem::ISVT_TENSOR_G, oofem::ISVT_TENSOR_S3, oofem::ISVT_TENSOR_S3E, oofem::ISVT_VECTOR, makeFullTensorForm(), OOFEM_ERROR, oofem::FloatArray::resize(), and oofem::FloatArray::resizeWithValues().
Referenced by exportIntVars().
|
protected |
Returns corresponding element cell_type.
Some common element types are supported, others can be supported via interface concept.
Definition at line 185 of file vtkxmlexportmodule.C.
References oofem::Element::giveGeometryType(), oofem::FEMComponent::giveNumber(), and OOFEM_ERROR.
Referenced by oofem::QuasicontinuumVTKXMLExportModule::setupVTKPiece(), and setupVTKPiece().
|
inlinevirtual |
Returns class name of the receiver.
Implements oofem::ExportModule.
Definition at line 187 of file vtkxmlexportmodule.h.
| void oofem::VTKXMLExportModule::giveDataHeaders | ( | std::string & | pointHeader, |
| std::string & | cellHeader | ||
| ) |
Definition at line 926 of file vtkxmlexportmodule.C.
References oofem::__InternalStateTypeToString(), oofem::__UnknownTypeToString(), oofem::IntArray::at(), cellVarsToExport, externalForcesToExport, oofem::giveInternalStateValueType(), oofem::IntArray::giveSize(), internalVarsToExport, oofem::ISVT_SCALAR, oofem::ISVT_TENSOR_G, oofem::ISVT_TENSOR_S3, oofem::ISVT_TENSOR_S3E, oofem::ISVT_VECTOR, OOFEM_ERROR, OOFEM_WARNING, and primaryVarsToExport.
Referenced by writeVTKPiece().
Returns the element cell geometry.
Definition at line 277 of file vtkxmlexportmodule.C.
References oofem::IntArray::at(), oofem::Element::giveGeometryType(), oofem::Element::giveNode(), oofem::FEMComponent::giveNumber(), oofem::Element::giveNumberOfNodes(), oofem::IntArray::giveSize(), OOFEM_ERROR, and oofem::IntArray::resize().
Referenced by oofem::QuasicontinuumVTKXMLExportModule::setupVTKPiece(), and setupVTKPiece().
|
protected |
Returns number of nodes corresponding to cell type.
Definition at line 230 of file vtkxmlexportmodule.C.
References OOFEM_ERROR.
|
protected |
Returns the filename for the given time step.
Definition at line 166 of file vtkxmlexportmodule.C.
References oofem::ExportModule::giveOutputBaseFileName().
Referenced by doOutput(), and giveOutputStream().
|
protected |
Returns the output stream for given solution step.
Definition at line 173 of file vtkxmlexportmodule.C.
References giveOutputFileName(), and OOFEM_ERROR.
Referenced by doOutput().
| NodalRecoveryModel * oofem::VTKXMLExportModule::givePrimVarSmoother | ( | ) |
Returns the smoother for primary variables (nodal averaging).
Definition at line 2033 of file vtkxmlexportmodule.C.
References oofem::classFactory, oofem::ClassFactory::createNodalRecoveryModel(), oofem::ExportModule::emodel, oofem::EngngModel::giveDomain(), oofem::NodalRecoveryModel::NRM_NodalAveraging, and primVarSmoother.
Referenced by oofem::StructuralFE2MaterialStatus::copyStateVariables(), exportExternalForces(), exportPrimaryVars(), and getNodalVariableFromPrimaryField().
| NodalRecoveryModel * oofem::VTKXMLExportModule::giveSmoother | ( | ) |
Returns the internal smoother.
Definition at line 2020 of file vtkxmlexportmodule.C.
References oofem::classFactory, oofem::ClassFactory::createNodalRecoveryModel(), oofem::ExportModule::emodel, oofem::EngngModel::giveDomain(), smoother, and stype.
Referenced by oofem::StructuralFE2MaterialStatus::copyStateVariables(), doOutput(), exportIntVars(), getNodalVariableFromIS(), oofem::QuasicontinuumVTKXMLExportModule::setupVTKPiece(), and setupVTKPiece().
|
virtual |
Reimplemented from oofem::ExportModule.
Definition at line 124 of file vtkxmlexportmodule.C.
References oofem::ExportModule::initialize(), and smoother.
|
virtual |
Initializes receiver according to object description stored in input record.
Reimplemented from oofem::ExportModule.
Reimplemented in oofem::QuasicontinuumVTKXMLExportModule.
Definition at line 101 of file vtkxmlexportmodule.C.
References _IFT_VTKXMLExportModule_cellvars, _IFT_VTKXMLExportModule_externalForces, _IFT_VTKXMLExportModule_ipvars, _IFT_VTKXMLExportModule_particleexportflag, _IFT_VTKXMLExportModule_primvars, _IFT_VTKXMLExportModule_stype, _IFT_VTKXMLExportModule_vars, cellVarsToExport, externalForcesToExport, oofem::ExportModule::initializeFrom(), internalVarsToExport, ipInternalVarsToExport, IR_GIVE_OPTIONAL_FIELD, particleExportFlag, primaryVarsToExport, and stype.
Referenced by oofem::QuasicontinuumVTKXMLExportModule::initializeFrom().
|
protectedvirtual |
Assembles the region node map.
Also computes the total number of nodes in region. The region are numbered starting from offset+1. If mode == 0 then regionNodalNumbers is array with mapping from global numbering to local region numbering. The i-th value contains the corresponding local region number (or zero, if global number is not in region). If mode == 1 then regionNodalNumbers is array with mapping from local to global numbering. The i-th value contains the corresponding global node number.
Reimplemented in oofem::QuasicontinuumVTKXMLExportModule.
Definition at line 1351 of file vtkxmlexportmodule.C.
References oofem::IntArray::at(), oofem::Element_local, oofem::Domain::giveElement(), oofem::Set::giveElementList(), oofem::Element::giveNode(), oofem::FEMComponent::giveNumber(), oofem::Domain::giveNumberOfDofManagers(), oofem::Element::giveNumberOfNodes(), oofem::Element::giveParallelMode(), oofem::ExportModule::giveRegionSet(), oofem::IntArray::giveSize(), oofem::Element::isActivated(), oofem::Element::isCast(), isElementComposite(), oofem::IntArray::resize(), and oofem::IntArray::zero().
Referenced by setupVTKPiece().
|
protected |
Definition at line 331 of file vtkxmlexportmodule.C.
References oofem::Element::giveGeometryType().
Referenced by doOutput(), oofem::QuasicontinuumVTKXMLExportModule::initRegionNodeNumbering(), initRegionNodeNumbering(), oofem::QuasicontinuumVTKXMLExportModule::setupVTKPiece(), and setupVTKPiece().
|
staticprotected |
Gives the full form of given symmetrically stored tensors, missing components are filled with zeros.
Definition at line 141 of file vtkxmlexportmodule.C.
References oofem::IntArray::at(), oofem::FloatArray::at(), oofem::FloatArray::giveSize(), oofem::ISVT_TENSOR_G, oofem::ISVT_TENSOR_S3E, redToFull, oofem::FloatArray::resize(), and oofem::FloatArray::zero().
Referenced by exportIntVarsInGpAs(), getCellVariableFromIS(), getNodalVariableFromIS(), and getNodalVariableFromXFEMST().
|
protectedvirtual |
Reimplemented in oofem::QuasicontinuumVTKXMLExportModule.
Definition at line 689 of file vtkxmlexportmodule.C.
References oofem::IntArray::at(), oofem::Element_local, oofem::ExportModule::emodel, exportCellVars(), exportExternalForces(), exportIntVars(), exportPrimaryVars(), oofem::IntArray::followedBy(), giveCellType(), oofem::EngngModel::giveDomain(), oofem::Domain::giveElement(), giveElementCell(), oofem::Set::giveElementList(), oofem::Domain::giveNode(), oofem::Element::giveParallelMode(), oofem::ExportModule::giveRegionSet(), oofem::IntArray::giveSize(), giveSmoother(), initRegionNodeNumbering(), oofem::Element::isActivated(), oofem::Element::isCast(), isElementComposite(), oofem::VTKPiece::setCellType(), oofem::VTKPiece::setConnectivity(), oofem::VTKPiece::setNodeCoords(), oofem::VTKPiece::setNumberOfCells(), oofem::VTKPiece::setNumberOfNodes(), and oofem::VTKPiece::setOffset().
Referenced by doOutput().
|
virtual |
Terminates the receiver.
The terminating messages should be printed. All the streams should be closed.
Reimplemented from oofem::ExportModule.
Definition at line 136 of file vtkxmlexportmodule.C.
|
protected |
Definition at line 1856 of file vtkxmlexportmodule.C.
References oofem::__InternalStateTypeToString(), oofem::IntArray::at(), oofem::FloatArray::at(), cellVarsToExport, fileStream, oofem::VTKPiece::giveCellVar(), oofem::giveInternalStateTypeSize(), oofem::giveInternalStateValueType(), oofem::VTKPiece::giveNumberOfCells(), oofem::IntArray::giveSize(), oofem::FloatArray::resize(), and writeVTKCellData().
Referenced by writeVTKPiece().
|
protected |
Definition at line 1707 of file vtkxmlexportmodule.C.
References oofem::__UnknownTypeToString(), oofem::IntArray::at(), oofem::FloatArray::at(), externalForcesToExport, fileStream, oofem::giveInternalStateTypeSize(), oofem::giveInternalStateValueType(), oofem::VTKPiece::giveLoadInNode(), oofem::VTKPiece::giveNumberOfNodes(), oofem::IntArray::giveSize(), and writeVTKPointData().
Referenced by writeVTKPiece().
|
protected |
Writes a VTK collection file for Gauss points.
Definition at line 1945 of file vtkxmlexportmodule.C.
References oofem::ExportModule::emodel, oofem::EngngModel::giveOutputBaseFileName(), gpPvdBuffer, oofem::ExportModule::number, and oofem::ExportModule::tstep_substeps_out_flag.
Referenced by doOutput().
|
protected |
Definition at line 1175 of file vtkxmlexportmodule.C.
References oofem::__InternalStateTypeToString(), oofem::IntArray::at(), oofem::FloatArray::at(), fileStream, oofem::VTKPiece::giveInternalVarInNode(), oofem::VTKPiece::giveNumberOfNodes(), oofem::IntArray::giveSize(), oofem::FloatArray::giveSize(), internalVarsToExport, and writeVTKPointData().
Referenced by writeVTKPiece().
|
protected |
Definition at line 1606 of file vtkxmlexportmodule.C.
References oofem::__UnknownTypeToString(), oofem::IntArray::at(), oofem::FloatArray::at(), fileStream, oofem::giveInternalStateTypeSize(), oofem::giveInternalStateValueType(), oofem::VTKPiece::giveNumberOfNodes(), oofem::VTKPiece::givePrimaryVarInNode(), oofem::IntArray::giveSize(), primaryVarsToExport, and writeVTKPointData().
Referenced by writeVTKPiece().
|
protected |
Definition at line 1338 of file vtkxmlexportmodule.C.
References oofem::FloatArray::at(), fileStream, and oofem::FloatArray::giveSize().
Referenced by writeCellVars(), and writeVTKPointData().
|
protected |
Writes a VTK collection file where time step data is stored.
Definition at line 1914 of file vtkxmlexportmodule.C.
References oofem::ExportModule::emodel, oofem::EngngModel::giveOutputBaseFileName(), oofem::ExportModule::number, pvdBuffer, and oofem::ExportModule::tstep_substeps_out_flag.
Referenced by doOutput().
Definition at line 778 of file vtkxmlexportmodule.C.
References oofem::IntArray::at(), oofem::FloatArray::at(), oofem::VTKPiece::clear(), oofem::ExportModule::emodel, fileStream, oofem::VTKPiece::giveCellConnectivity(), oofem::VTKPiece::giveCellOffset(), oofem::VTKPiece::giveCellType(), giveDataHeaders(), oofem::EngngModel::giveDomain(), oofem::VTKPiece::giveNodeCoords(), oofem::VTKPiece::giveNumberOfCells(), oofem::VTKPiece::giveNumberOfNodes(), oofem::IntArray::giveSize(), oofem::FloatArray::giveSize(), oofem::Domain::hasXfemManager(), writeCellVars(), writeExternalForces(), writeIntVars(), writePrimaryVars(), writeXFEMVars(), and oofem::FloatArray::zero().
Referenced by doOutput().
|
protected |
Definition at line 1300 of file vtkxmlexportmodule.C.
References oofem::FloatArray::at(), fileStream, oofem::FloatArray::giveSize(), and writeVTKCellData().
Referenced by writeExternalForces(), writeIntVars(), writePrimaryVars(), and writeXFEMVars().
|
protected |
Definition at line 1226 of file vtkxmlexportmodule.C.
References oofem::__XFEMStateTypeToString(), oofem::IntArray::at(), oofem::FloatArray::at(), oofem::ExportModule::emodel, fileStream, oofem::EngngModel::giveDomain(), oofem::XfemManager::giveEnrichmentItem(), oofem::giveInternalStateTypeSize(), oofem::VTKPiece::giveInternalXFEMVarInNode(), oofem::FEMComponent::giveNumber(), oofem::XfemManager::giveNumberOfEnrichmentItems(), oofem::VTKPiece::giveNumberOfNodes(), oofem::IntArray::giveSize(), oofem::Domain::giveXfemManager(), oofem::XfemManager::giveXFEMStateValueType(), oofem::XfemManager::vtkExportFields, and writeVTKPointData().
Referenced by writeVTKPiece().
|
protected |
List of cell data to export.
Definition at line 154 of file vtkxmlexportmodule.h.
Referenced by exportCellVars(), exportCompositeElement(), giveDataHeaders(), initializeFrom(), and writeCellVars().
| VTKPiece oofem::VTKXMLExportModule::defaultVTKPiece |
Definition at line 210 of file vtkxmlexportmodule.h.
Referenced by doOutput().
| std :: vector< VTKPiece > oofem::VTKXMLExportModule::defaultVTKPieces |
Definition at line 212 of file vtkxmlexportmodule.h.
Referenced by doOutput().
|
protected |
List of primary unknowns to export.
Definition at line 152 of file vtkxmlexportmodule.h.
Referenced by exportExternalForces(), giveDataHeaders(), initializeFrom(), and writeExternalForces().
| FILE* oofem::VTKXMLExportModule::fileStream |
Definition at line 207 of file vtkxmlexportmodule.h.
Referenced by doOutput(), writeCellVars(), writeExternalForces(), writeIntVars(), writePrimaryVars(), writeVTKCellData(), writeVTKPiece(), writeVTKPointData(), and writeXFEMVars().
|
protected |
Buffer for earlier time steps with gauss points exported to *.gp.pvd file.
Definition at line 175 of file vtkxmlexportmodule.h.
Referenced by doOutput(), and writeGPVTKCollection().
|
protected |
List of InternalStateType values, identifying the selected vars for export.
Definition at line 148 of file vtkxmlexportmodule.h.
Referenced by exportCompositeElement(), exportIntVars(), giveDataHeaders(), initializeFrom(), and writeIntVars().
|
protected |
List of internal variables to export directly in Integration Points (no smoothing to nodes)
Definition at line 156 of file vtkxmlexportmodule.h.
Referenced by doOutput(), and initializeFrom().
|
protected |
particle export flag
Definition at line 169 of file vtkxmlexportmodule.h.
Referenced by doOutput(), and initializeFrom().
|
protected |
List of primary unknowns to export.
Definition at line 150 of file vtkxmlexportmodule.h.
Referenced by exportCompositeElement(), exportPrimaryVars(), giveDataHeaders(), initializeFrom(), and writePrimaryVars().
|
protected |
Smoother for primary variables.
Definition at line 166 of file vtkxmlexportmodule.h.
Referenced by givePrimVarSmoother(), VTKXMLExportModule(), and ~VTKXMLExportModule().
|
protected |
Buffer for earlier time steps exported to *.pvd file.
Definition at line 172 of file vtkxmlexportmodule.h.
Referenced by doOutput(), and writeVTKCollection().
|
staticprotected |
Map from Voigt to full tensor.
Definition at line 159 of file vtkxmlexportmodule.h.
Referenced by makeFullTensorForm().
|
protected |
Smoother.
Definition at line 164 of file vtkxmlexportmodule.h.
Referenced by getNodalVariableFromIS(), giveSmoother(), initialize(), VTKXMLExportModule(), and ~VTKXMLExportModule().
|
protected |
Smoother type.
Definition at line 162 of file vtkxmlexportmodule.h.
Referenced by giveSmoother(), and initializeFrom().